[ home / rules / faq / search ] [ overboard / sfw / alt ] [ leftypol / edu / labor / siberia / lgbt / latam / hobby / tech / games / anime / music / draw / AKM / ufo ] [ meta ] [ wiki / shop / tv / tiktok / twitter / patreon ] [ GET / ref / marx / booru ]

/leftypol/ - Leftist Politically Incorrect

"The anons of the past have only shitposted on the Internet about the world, in various ways. The point, however, is to change it."
Name
Options
Subject
Comment
Flag
File
Embed
Password(For file deletion.)

Check out our new store at shop.leftypol.org!


File: 1768611472725.jpg (50.58 KB, 976x850, pepe.jpg)

 

I keep hearing the word being thrown around a lot but I don't really grasp at what it is really. I also don't really understand how it fits with marxism.

From my understanding, it essentially amounts to :
>matter determines everything
>material structures create opposing forces/conflict
>the resolution of the conflict makes history progress

So, I understand that the conflicts created by capitalism generate socialism. But is that actually necessary ? And does the dialectic boil down to a logical tool for analysis ? I don't know I've read the capital and the manifesto and the terms don't really appear (albeit the broad structure is there ig), yet everyone always talks about it.
And lastly, book rec ? I'm not trying to find something super lengthy, just enough to understand the concept in a clear way (what it serves, how it works precisely etc)(Rule 15)

read engels anti-duhring.
/thread

>>2650948
I think you have the essence correct. I'd say DM is rule no.1 of Marxism.


File: 1768619096604.mp4 (1.81 MB, 854x480, its_a_tool.mp4)

>>2650948
it's a tool, like a knife
it's a tool, like a knife
you know, when you cut things?

This vid is a pretty good intro to the topic.

>>2650948
>matter determines everything
False

DiaMat is a leninist state philosophy formalised by stalin from previous theory by friedrich engels, joseph dietzgen and george plekhanov. it has no presence in the work of marx. marx's theory was "the materialist conception of history" which simply reversed cause and effect in regard to hegelian teleology, placing all causation in nature and all effect in society (e.g. base and superstructure) - as yet, seeing their codependence, where in communism, both are united as a self-determined totality (e.g. man and nature).

spooky shit made up by plekhanov

>>2651529
>>2651273
Is this a good book? Or just another shitstain

>>2650948
Dont bother.

>>2651627
why not just read primary sources?

>dialectical materialism
meme redundant term invented by stalin to justify endless commodity production

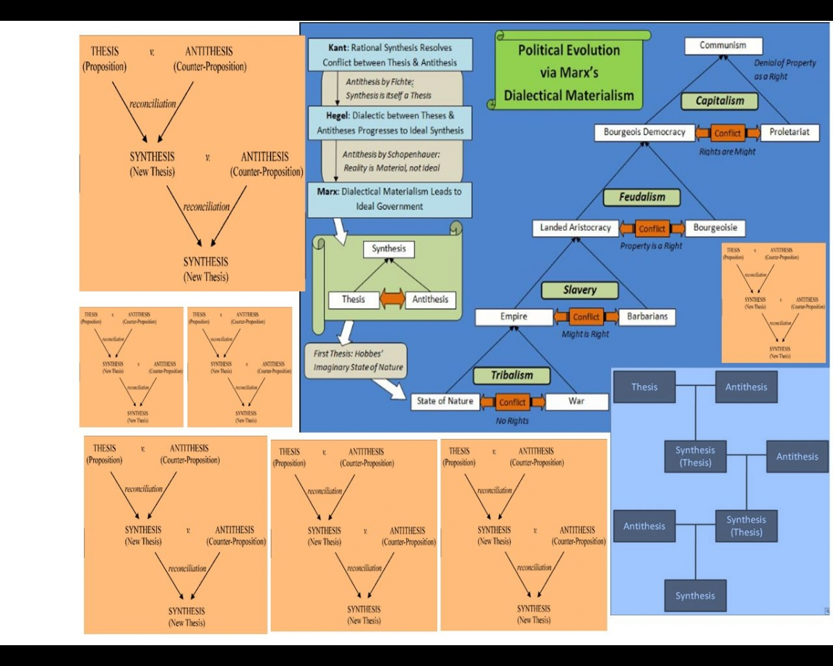
File: 1768668631100.png (478.01 KB, 1309x797, 1704414912186.png)


>>2651650
read the whole short course for that matter, great book



>>2651375
>False
Not really. The most important aspect of dialectical materialism is that there is no necessity for or evidence of the metaphysical; that all that exists within the known universe can be explained within a giant web of causation emerging from the contradictions between fundamental particles. As such, man (and by extension all that concerns him) exists within this system as an active participant, a being that is at once an effect and a cause.

Does this mean that history is deterministic? Not necessarily. In fact, any quantum physicist worth his salt would tell you that the universe is fundamentally indeterminate. But the source of this indeterminism isn't some kind of metaphysical human mind making decisions on its own, but instead the randomness inherent in quantum mechanics compounding to the point where variability of outcomes becomes noticable.

>Midwestern Mid

Lol. Lmao. Read an actual book you absolute theorylet.

Quick check: I see how everything can be material, including words, and how contradiction can lead to progress. Much more difficult is this idea that everything is made up of opposites. Take for example a singular chair, my understanding is that there has to be some opposite to chair itself, as opposed to atomic forces in it, some not-chair. And maybe there's some changing (material) concept by which a chair sublates with not-chair such that what is recognized as an avant-garde chair or even a log bench, now may not have been so seen a hundred years ago. But is this really what were supposed to be thinking about, purely these changes, and even of (material) concept?

>>2650948
From my understanding :
People live within a social system organized around a productive structure. This is the division infrastructure -> superstructure.
This social system determines their consciousness : their desires, needs, political rights etc. It shapes what they aspire or want. However, by doing so, it also creates the desire to modify or reshape the system.
The contradictions, really the opposing forces, are between the organization of the productive structures (i.e. how the workplace is organized), and the social consciousness that it produces. (i.e. what the proletariat desires).
This is a dialectical movement because the subject of the dialectic is neither purely in a contemplation of the world, and neither in a purely determination of the world (idealist).

To quote Engels in his anti-duhring :
>"Fundamental contradiction, whence arise all the contradictions in which our present-day society moves, and which modern industry brings to light."

>"A. Severance of the producer from the means of production. Condemnation of the worker to wage-labor for life. Antagonism between the proletariat and the bourgeoisie."


>"B. Growing predominance and increasing effectiveness of the laws governing the production of commodities. Unbridled competition. Contradiction between socialized organization in the individual factory and social anarchy in the production as a whole."


>"C. On the one hand, perfecting of machinery, made by competition compulsory for each individual manufacturer, and complemented by a constantly growing displacement of laborers. Industrial reserve-army. On the other hand, unlimited extension of production, also compulsory under competition, for every manufacturer. On both sides, unheard-of development of productive forces, excess of supply over demand, over-production and products — excess there, of laborers, without employment and without means of existence. But these two levers of production and of social well-being are unable to work together, because the capitalist form of production prevents the productive forces from working and the products from circulating, unless they are first turned into capital — which their very superabundance prevents. The contradiction has grown into an absurdity. The mode of production rises in rebellion against the form of exchange."


>"D. Partial recognition of the social character of the productive forces forced upon the capitalists themselves. Taking over of the great institutions for production and communication, first by joint-stock companies, later in by trusts, then by the State. The bourgeoisie demonstrated to be a superfluous class. All its social functions are now performed by salaried employees."


>https://www.marxists.org/archive/marx/works/1880/soc-utop/ch03.htm

>>2650948
>A lot of what is called dialectical materialism is a hangover of idealist Hegelian influence […] it became an orthodoxy of Communist philosophy. The first point to realize is that dialectical materialism doesn't come from Marx […] it was official ideology in the Soviet Union and […] The People's Republic of China. But Marx never claimed to support Dialectical Materialism. Instead, the philosophyo f dialectical materialism was invented by a guy called Dietzgen.
- Paul Cockshott

File: 1768756102796.png (183.9 KB, 1317x379, ClipboardImage.png)


>>2653398
Retarded take. Dialectical materialism is inherent to marxism. Marx uses it in Capital and even wanted to write a book about it but died before.

>>2653649
Marx uses a dialectical series of arguments in capital, but he never appealed to anything called dialectical materialism, according to Cockshott.
>wanted to write a book about it but died before.
more info? I'm interested. I don't necessarily agree with cockshott, I just added what he said to the conversation because I find it interesting.

>>2653652
Sorry I had read that on leftypol but it turns out it was Engels and not Marx.

>Marx uses a dialectical series of arguments in capital

Didn't he co-author multiple chapters of the Anti-Dühring, where Engels specifically described dialectical materialism ?

>>2653700
the preface toit says it was written by engels with the exception of chapter 10, but nevertheless approved of by marx

https://www.marxists.org/archive/marx/works/1877/anti-duhring/preface.htm

Engels doesn't really say "dialectical materialism" but heavily implies it:

>Marx and I were pretty well the only people to rescue conscious dialectics from German idealist philosophy and apply it in the materialist conception of nature and history. But a knowledge of mathematics and natural science is essential to a conception of nature which is dialectical and at the same time materialist.


Unique IPs: 18

[Return][Go to top] [Catalog] | [Home][Post a Reply]
Delete Post [ ]
[ home / rules / faq / search ] [ overboard / sfw / alt ] [ leftypol / edu / labor / siberia / lgbt / latam / hobby / tech / games / anime / music / draw / AKM / ufo ] [ meta ] [ wiki / shop / tv / tiktok / twitter / patreon ] [ GET / ref / marx / booru ]